网上办公 | 智慧校园 | 长大邮箱 | 院长信箱

2138acom太阳集团
2138acom太阳集团
当前位置: 首页 2138acom太阳集团 信息公开 2138acom太阳集团 正文
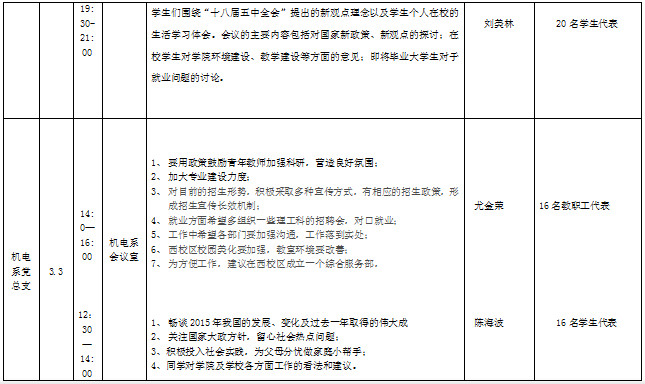
师生寒假见闻座谈会情况
2016-03-08
作者:组织与宣传部 来源:本站原创

Baidu
sogou